The Open-Source Tooling Stack for the Agent Development Lifecycle (ADLC)
A practical map for building real Agentic AI systems
Modern AI agents are no longer simple ChatGPT wrappers.
They are complex, multi-layered systems that combine reasoning, memory, tools, retrieval, guardrails, orchestration, observability, and continuous learning.
Yet most discussions about agent development focus on a single framework (LangChain, AutoGen, LlamaIndex) instead of the full lifecycle required to take an agent from idea → production → iteration.
That’s why I created the diagram below — a clear, end-to-end map of the open-source ecosystem that powers each stage of the Agent Development Lifecycle (ADLC).
Why the ADLC Matters
Agents fail in production not because of prompts —
but because teams overlook one or more critical lifecycle stages:
No architectural grounding
No vector memory strategy
No guardrails or evaluation
No observability
No feedback loops
No scalable serving layer
ADLC brings structure where today there is chaos.
It ensures that agent development is repeatable, testable, debuggable, and scalable.
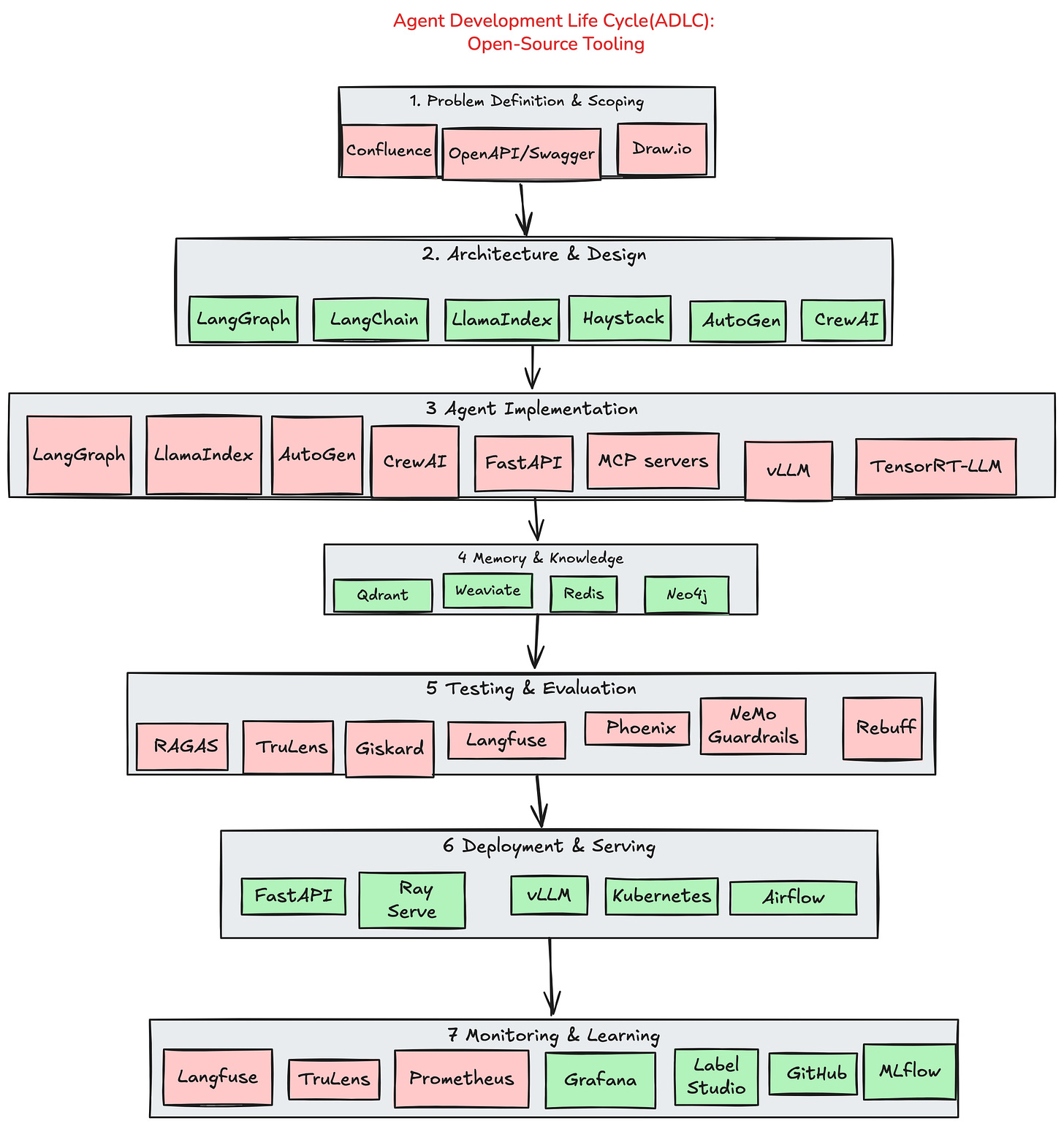
The 7 Stages of ADLC (and the Tools That Power Them)
1. Problem Definition & Scoping
Before writing a single prompt, teams define tasks, constraints, APIs, and success metrics.
Tools: Confluence, OpenAPI/Swagger, Draw.io
2. Architecture & Design
Choose agent patterns, orchestration flows, RAG strategy, and tool interfaces.
Tools: LangGraph, LangChain, LlamaIndex, Haystack, AutoGen, CrewAI
3. Agent Implementation
This is where reasoning loops, multi-agent patterns, tool calling, and LLM serving come together.
Tools: FastAPI, MCP servers, vLLM, TensorRT-LLM, LangChain, LlamaIndex, AutoGen, CrewAI
4. Memory & Knowledge Integration
Agents rely on long-term memory, retrieval pipelines, caching, and knowledge graphs.
Tools: Qdrant, Weaviate, Redis, Neo4j
5. Testing & Evaluation
Agents must be validated for correctness, safety, retrieval quality, and robustness.
Tools: RAGAS, TruLens, Giskard, Langfuse, Phoenix, NeMo Guardrails, Rebuff
6. Deployment & Serving
Production-ready agents need scalable serving, batching, GPU efficiency, workflows, and autoscaling.
Tools: Ray Serve, FastAPI, vLLM, Kubernetes, Airflow
7. Monitoring & Continuous Learning
After deployment, everything depends on observability, feedback, and iterative improvement.
Tools: Prometheus, Grafana, Langfuse, TruLens, Label Studio, GitHub, MLflow
Why This Map Is Useful
This diagram provides a structured blueprint for:
Engineering teams building real agentic systems
Architects designing end-to-end AI platforms
Researchers understanding practical constraints
Leaders planning infra investment
Anyone wanting clarity beyond “just use LangChain”
It separates hype from reality.
Real agents are systems — not prompts.
Closing Thoughts
If you’re serious about building agentic AI, start thinking in terms of lifecycles, not frameworks.ADLC gives you the structure; open-source tooling gives you the flexibility.Together, they form the foundation of reliable, scalable, and production-ready agent systems.
If you’d like a deeper dive into any stage of ADLC, let me know — I’m working on a full breakdown series.



If you're experimenting with these multi-agent patterns, you'll need a flexible LLM testing platform. I've been using Novita AI – particularly useful for:
• Testing different LLMs side-by-side for agent specialization
• Evaluating performance without spinning up new infrastructure
• Cost-effective experimentation before production deployment
👉 Affiliate link (supports my research + writing):
https://novita.ai/?ref=ywrkyth&utm_source=affiliate
Full disclosure: This is an affiliate link, but I genuinely use Novita for my own agent testing. Their pay-as-you-go model is perfect for pattern experimentation.